《固體廢物分類目錄(征求意見稿)》
類別:環保熱點 作者:畫明環境發布時間:2022-06-27 22:36:41 瀏覽人次:3.3 W
為貫徹落實《中華人民共和國固體廢物污染環境防治法》,更好支撐固體廢物的規范化、精細化、信息化管理,生態環境部組織編制了《固體廢物分類目錄(征求意見稿)》。
關于征求《固體廢物分類目錄(征求意見稿)》意見的函
為貫徹落實《中華人民共和國固體廢物污染環境防治法》,更好支撐固體廢物的規范化、精細化、信息化管理,我部組織編制了《固體廢物分類目錄(征求意見稿)》。現公開征求意見,征求意見稿及其編制說明可登錄我部網站(http://www.mee.gov.cn)“意見征集”欄目檢索查閱。
各機關團體、企事業單位和個人均可提出意見和建議,有關意見建議請書面反饋我部,電子文檔請同時發送至聯系人郵箱。征求意見截止時間為2022年7月20日。
聯系人:生態環境部固體廢物與化學品司李燚佩
通信地址:北京市東城區東長安街12號
郵政編碼:100006
電話:(010)65645746
傳真:(010)65645745
郵箱:swmd@mee.gov.cn
附件:1.固體廢物分類目錄(征求意見稿)
2.《固體廢物分類目錄(征求意見稿)》編制說明
生態環境部辦公廳
2022年6月23日
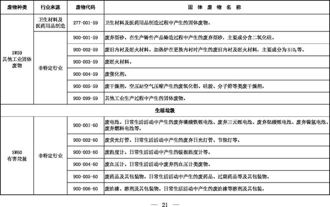
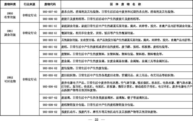
征求意見稿如下↓↓↓

























來源 | 生態環境部
企業新聞
- 上海食品銷毀流程、銷毀方案
- 醫療器械產品的銷毀規定有哪些?(最新)
- 醫療耗材銷毀方案及相關內容
- 食品銷毀流程及內容
- 上海冷凍食品銷毀:食品安全與環境保護的關鍵環節
- 上海食品銷毀:食品安全與社會責任的守護者
- 上海銷毀公司:環境保護與信息安全
- 畫明環境化妝品銷毀公司:保護環境與品牌形象的守護者
- 上海過期進口食品銷毀
- 上海食品留樣多久銷毀
- 西湖區檔案銷毀需要哪些手續2022更新(今日/資訊)
- 富陽區檔案銷毀記錄2022更新(今日/資訊)
- 蕭山區公司檔案銷毀方法2022更新(今日/資訊)
- 錢塘區會計檔案如何銷毀2022更新(今日/資訊)
- 濱江區文件資料銷毀中心2022更新(今日/資訊)
- 錢塘區涉密文件銷毀中心2022更新(今日/資訊)
- 臨平區文件資料銷毀申請單2022更新(今日/資訊)
- 蕭山區學校檔案銷毀2022更新(今日/資訊)
- 杭州市銷毀文件申請記錄2022更新(今日/資訊)
- 建德市到期檔案如何銷毀2022更新(今日/資訊)





